工业和信息化部 民政部 国家卫生计生委
关于印发《智慧健康养老产业发展行动计划(2017-2020年)》的通知
工信部联电子〔2017〕25号
各省、自治区、直辖市工业和信息化主管部门、民政厅(局)、卫生计生委:
为贯彻落实《国务院关于积极推进“互联网+”行动的指导意见》(国发〔2015〕40号)、《国务院办公厅转发卫生计生委等部门关于推进医疗卫生与养老服务相结合指导意见的通知》(国办发〔2015〕84号)、《国务院办公厅关于促进和规范健康医疗大数据应用发展的指导意见》(国办发〔2016〕47号)、《国务院办公厅关于全面放开养老服务市场提升养老服务质量的若干意见》(国办发〔2016〕91号)等文件要求,加快智慧健康养老产业发展,工业和信息化部、民政部、国家卫生计生委制定了《智慧健康养老产业发展行动计划(2017-2020年)》。现印发你们,请认真贯彻落实。
工业和信息化部
民 政 部
国家卫生计生委
2017年2月6日
智慧健康养老产业发展行动计划(2017-2020年)
我国正处于工业化、城镇化、人口老龄化快速发展阶段,生态环境和生活方式不断变化,健康、养老资源供给不足,信息技术应用水平较低,难以满足人民群众对健康、养老日益增长的需求。智慧健康养老利用物联网、云计算、大数据、智能硬件等新一代信息技术产品,能够实现个人、家庭、社区、机构与健康养老资源的有效对接和优化配置,推动健康养老服务智慧化升级,提升健康养老服务质量效率水平。为加快智慧健康养老产业发展,培育新产业、新业态、新模式,促进信息消费增长,推动信息技术产业转型升级,特制定本行动计划。
一、总体要求
(一)总体思路
牢固树立和贯彻落实创新、协调、绿色、开放、共享的发展理念,着力推进供给侧结构性改革,深入实施创新驱动发展战略,充分发挥信息技术对智慧健康养老产业的提质增效支撑作用,丰富产品供给,创新服务模式,坚持政企联动、开放融合,促进现有医疗、健康、养老资源优化配置和使用效率提升,满足家庭和个人多层次、多样化的健康养老服务需求。通过发挥新消费引领作用,促进产业转型升级。
(二)发展目标
到2020年,基本形成覆盖全生命周期的智慧健康养老产业体系,建立100个以上智慧健康养老应用示范基地,培育100家以上具有示范引领作用的行业领军企业,打造一批智慧健康养老服务品牌。健康管理、居家养老等智慧健康养老服务基本普及,智慧健康养老服务质量效率显著提升。智慧健康养老产业发展环境不断完善,制定50项智慧健康养老产品和服务标准,信息安全保障能力大幅提升。
二、重点任务
(三)推动关键技术产品研发
突破核心关键技术。发展适用于智能健康养老终端的低功耗、微型化智能传感技术,室内外高精度定位技术,大容量、微型化供能技术,低功耗、高性能微处理器和轻量操作系统。加强健康养老终端设备的适老化设计与开发。突破适用于健康管理终端的健康生理检测、监测技术。支持大容量、多接口、多交互的健康管理平台集成设计。推进健康状态实时分析、健康大数据趋势分析等智能分析技术的发展。
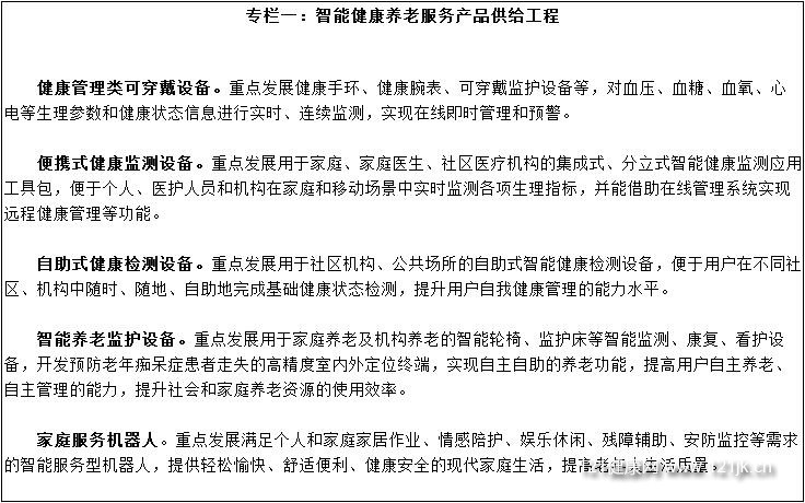
丰富智能健康养老服务产品供给。针对家庭、社区、机构等不同应用环境,发展健康管理类可穿戴设备、便携式健康监测设备、自助式健康检测设备、智能养老监护设备、家庭服务机器人等,满足多样化、个性化健康养老需求。

发展健康养老数据管理与服务系统。运用互联网、物联网、大数据等信息技术手段,推进智慧健康养老应用系统集成,对接各级医疗机构及养老服务资源,建立老年健康动态监测机制,整合信息资源,为老年人提供智慧健康养老服务。发展健康养老数据管理和智能分析系统,实现健康养老大数据的智能判读、分析和处理,提供便捷、精准、高效的健康养老服务。
(四)推广智慧健康养老服务
培育智慧健康养老服务新业态。推动企业和健康养老机构充分运用智慧健康养老产品,创新发展慢性病管理、居家健康养老、个性化健康管理、互联网健康咨询、生活照护、养老机构信息化服务等健康养老服务模式。

推进智慧健康养老商业模式创新。充分发挥市场主体作用,探索民办公助、企业自建自营、公建民营等多种运营模式,鼓励社会资本投入,推进基本、保障性服务由政府保底购买,高端、个性化需求由市场调配的运作机制,推动用户、终端企业、系统集成平台、健康养老机构、第三方服务商等实现共赢,形成可持续、可复制的成熟商业模式。


揭秘印度生意最火爆的代孕工厂
虫草中添加“伟哥”?专家称无检验依据
火锅、小龙虾越吃越想吃? 地餐馆调料检
实拍妇科实习全程:女人越漂亮越容易得
英女子得了“睡美人症” 每天清醒两小时

别对疾病的小信号视而不见
美容觉可以改善脸色 打鼾却让你老丑笨
盘点乳房太大对女人带来的健康危害
罂粟壳吃了有什么感觉
英国脱欧,对我国营养保健产业的影响
雾霾下的自救方案(2017版)
萨德对中国保健食品的进出口有何影响
日本核辐射地区生产的食物吃了怎么办
H7N9病毒中话鸡肉 产业安全促发展
长三角营养保健产业联盟信息专报(3.15








