12月7日,国家市场监管总局发布关于保健食品注册人名称地址变更注册有关事宜的公告。
市场监管总局关于保健食品注册人名称地址变更注册有关事宜的公告
为进一步落实国务院“放管服”精神,优化审批程序,妥善解决新旧法规和证书衔接问题,对保健食品注册人因自身名称和地址发生变化、提出相关信息变更注册申请的,予以分类处置。现就有关事项公告如下:
一、变更前持有证书为依据《保健食品注册与备案管理办法》批准的,换发新的保健食品注册证书,同时注销原保健食品注册证书。
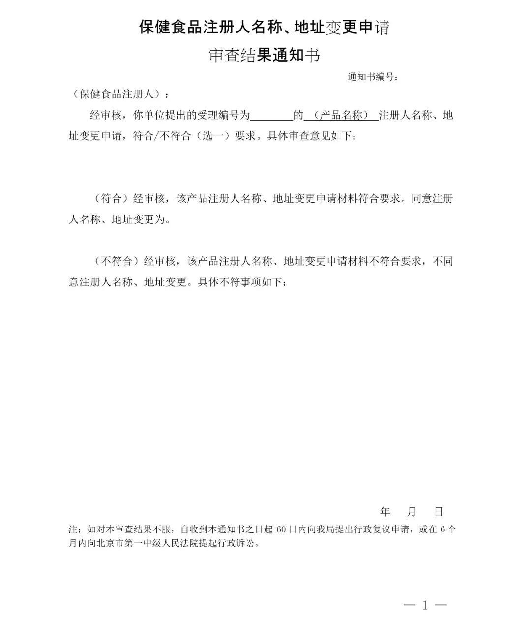
二、变更前持有证书为依据原注册规章批准的,发放《保健食品注册人名称、地址变更申请审查结果通知书》(见附件),与原批准证明文件合并使用。
附件:保健食品注册人名称、地址变更申请审查结果通知书
市场监管总局
2018年12月4日
保健食品注册人名称、地址变更申请审查结果通知书
portant;" data-type="jpeg" data-ratio="1.1703703703703703" data-w="1080" data-backw="558" data-backh="653" data-before-oversubscription-url="https://mmbiz.qpic.cn/mmbiz_jpg/gQGiaXAIQRUP0icKdT9CWHfvCibobGhJBkGbHJ4KEC04HodtxYEBM5uicRcq3LpQtqkIyGKVv8ibWdMqtLGa75WYEnw/640?wx_fmt=jpeg" src="https://mmbiz.qlogo.cn/mmbiz_jpg/gQGiaXAIQRUP0icKdT9CWHfvCibobGhJBkGbHJ4KEC04HodtxYEBM5uicRcq3LpQtqkIyGKVv8ibWdMqtLGa75WYEnw/640?wx_fmt=jpeg" _fcksavedurl="https://mmbiz.qlogo.cn/mmbiz_jpg/gQGiaXAIQRUP0icKdT9CWHfvCibobGhJBkGbHJ4KEC04HodtxYEBM5uicRcq3LpQtqkIyGKVv8ibWdMqtLGa75WYEnw/640?wx_fmt=jpeg" alt="" />


揭秘印度生意最火爆的代孕工厂
虫草中添加“伟哥”?专家称无检验依据
火锅、小龙虾越吃越想吃? 地餐馆调料检
实拍妇科实习全程:女人越漂亮越容易得
英女子得了“睡美人症” 每天清醒两小时

别对疾病的小信号视而不见
美容觉可以改善脸色 打鼾却让你老丑笨
盘点乳房太大对女人带来的健康危害
罂粟壳吃了有什么感觉
英国脱欧,对我国营养保健产业的影响
雾霾下的自救方案(2017版)
萨德对中国保健食品的进出口有何影响
日本核辐射地区生产的食物吃了怎么办
H7N9病毒中话鸡肉 产业安全促发展
长三角营养保健产业联盟信息专报(3.15








